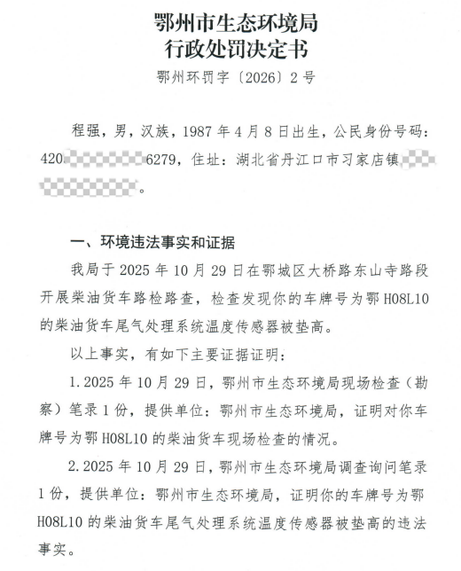
程强,身份号码:420xxxxxxxxxxx6279,住址:湖北省丹江口市习家店镇XX村X组XX号。
你的柴油货车(鄂H08L10)尾气处理系统温度传感器被垫高,该行为违反了《中华人民共和国大气污染防治法》第五十五条第三款的规定,依据《中华人民共和国大气污染防治法》第一百一十二条第三款的规定,我局决定对你罚款伍仟元整。
因直接送达、邮寄送达等方式均无法送达,依照《中华人民共和国民事诉讼法》第九十五条规定,向你公告送达本行政处罚决定书(鄂州环罚字〔2026〕2号)。自发出本公告之日起,经过三十日即视为送达。
限你自本处罚决定送达之日起十五日内先到我局101室开具“非税收入一般缴款书”,再持《行政处罚决定书》和“非税收入一般缴款书”将罚款缴至湖北省非税收入待解缴户。逾期不缴纳罚款的,我局根据《中华人民共和国行政处罚法》第七十二条第一款第一项、第四项的规定,将每日按罚款数额的百分之三加处罚款,并依法申请人民法院强制执行。
如不服本处罚决定,可在本处罚决定送达之日起六十日内向鄂州市人民政府申请复议,也可以在六个月内向华容区人民法院提起行政诉讼。申请行政复议或者提起行政诉讼,不停止行政处罚决定的执行。
逾期不申请行政复议,不提起行政诉讼,又不履行本处罚决定的,我局将依法申请鄂城区人民法院强制执行。
特此公告。
联系人:王晶晶
联系电话:027-60281732
联系地址:鄂州市鄂城区文苑路11号
附件:行政处罚决定书
鄂州市生态环境局
2026年1月23日




站点地图网站标识码:4207000018 鄂ICP备05017375号 鄂公网安备42070402000209号信息系统安全等级保护备案证书编号42071499007-00001 主办单位:鄂州市生态环境局 联系人:许智慧 联系电话:(027)60281828 地址:鄂州市文苑路11号 |